4

【宝威】—❌—(杀猪盘)

曝光用户 曝光用户
2024-8-24 13959

社区稳台


28圈

问鼎娱乐

壹号娱乐


黑我120万人民币 出款告知需要再充100万进去才能出

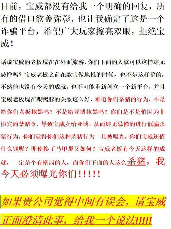
故事的起因在今年3月份,本人经过朋友推荐认识一个宝威平台名叫波导的代理,欧洲杯期间由于一开始上下分都非常正常,并且波导给我大量的平台优惠政策,想我投注量流水更大,当时本人觉得对自己来说无伤大雅,所以就按照他的要求对宝威平台进行充值。

建立在信任宝威平台的前提下,我加大了投注量,但从7月份开始,平台开始找各种理由借口拖延提款的时间,但好在名为波导的高管,都会在第一时间及时处理这些问题,并且得到了有效的解决,导致我越来越信任他,且进行了大金额充值,从而慢慢的掉入宝威精心谋划的陷阱....


免责声明!内容来自网友投稿,本站不做任何审核、有争议联系发布澄清帖!


最新回复 (4)
  • k81898 2024-8-24
    引用 2

    能充值几十个的无价值会员。。。。。。硬黑啊

  • zuiai19998 2024-8-24
    引用 3

  • bbb0901 2024-8-26
    引用 4

    就是赔不起硬黑 宝威几百块都黑

  • zjh330086 2024-8-26
    引用 5

    真不知道是平台格局小了还是你格局打开了      就这么说不说宝威就是十个台子里有你这末多分能有一个提出来那就烧高香了   

    • 黑黑社区-全网最全白菜收录站-hhsq.cc
      6

请先登录后发表评论!

返回
我也是有底线哒~
请先登录后发表评论!
4